Психология числа 2 в нумерологии
Основная цель нумерологии – охарактеризовать человека, основываясь на его главном числе. Чаще всего возникшие представления о какой-либо цифре являются правильными. Что первым приходит на ум о числе два?

Если сначала вам приходит мысль о плохой школьной оценке, то ее не следует учитывать. Во многих образовательных организациях уже используется 10-бальная система оценивания. Мыслим дальше. Если следующая ассоциация двойки с четным числом – то это уже ближе к истине. Основной характеристикой людей является спокойствие и баланс. Дополнительным значением числа 2 в нумерологии считается парность.
Число 2 в нумерологии является отличным вариантом достижения успехов в любых сферах деятельности. Такой человек умеет создавать багаж из необходимых умений и систематически его развивать и пополнять. Этот навык окажет огромную помощь при движении по карьерной лестнице. Но даже при отсутствии такого навыка этот индивид имеет репутацию грамотного специалиста по переговорам, надежного партнера по ведению дел, всегда помнит о возложенных на себя обязательствах и непременно выполняет их.
ТОП-6 ПОПУЛЯРНЫХ СТАТЕЙ
Теперь о влиянии двойки на личную жизнь. Цифра помогает в правильном выборе спутника жизни. Конечно, это не гарантирует максимальную совместимость и создание счастливой семьи. Но у такого человека имеется очень много качеств, значительно повышающих эти шансы. Он избегает конфликтов, обладает благоразумием и внимательностью. Иногда способен разозлиться на своего спутника из-за незначительной ситуации, но поводом для ссор это не станет. После изучения всех позитивных и негативных черт такого человека ваше мнение о нем останется неизменным, а это значительно поможет в сохранении отношений.
Победа к 9 мая отменяется?
Эксперты указывают на 9 мая — День Победы в России, посвященный капитуляции нацистской Германии в 1945 году — как следующую решающую веху для Владимира Путина. К этой дате, по их словам, Россия либо найдет способ объявить какую-то победу и прекратить боевые действия, либо 9 мая объявят о переходе от «специальной военной операции» России к настоящей «войне». Об этом говорится в отчете Королевского института объединенных служб (RUSI) в Лондоне, который составили эксперты Джек Уотлинг и Ник Рейнольдс.
Тогда власти России на законных основаниях объявят мобилизацию в национальном масштабе. Согласно законодательству РФ, мобилизацию можно проводить только в военное время, однако спецоперация такой официально не является. По мнению экспертов, это значительно органичивает пространство для решений властей России, армия которой в Украине испытывает нехватку живой силы.
На фронтах на востоке и юге Украины военные силы Путина разбросаны, истощены и не выказывают реальных признаков обновления.
Американские военные и разведывательные эксперты сообщили Newsweek, что ожидаемое на юге наступление русских уже превратилось в тупик: ни одна из сторон не может полностью победить другую, говорят они.
«Но они не могут обеспечить наступление на гигантском фронте, который сейчас создали. Сверхмотивированные украинские силы не только держатся и даже продвигаются в некоторых местах, но и наблюдают, как враг снова спотыкается. Да, Россия воюет, но Украина побеждает», — сделал вывод американский военный эксперт.
Впрочем, Путин может добиться некоторого прогресса на Донбассе в ближайшие две недели, чтобы объявить о победе 9 мая, но в целом прогноз экспертов для русских мрачен. Это делает объявление войны и проведение национальной мобилизации вторым вариантом Путина 9 мая: решительный шаг, чтобы соответствовать серьезности российского национального дня.
«Учитывая человеческие издержки войны до сих пор — целых 20 000 погибших солдат и хрупкость внутренней поддержки продолжения боевых действий — у Путина мало шансов на успешную национальную мобилизацию», — заявил ещё один военный офицер, работающий в Пентагоне, в интервью Newsweek.
Майкл Кофман, директор по российским исследованиям в Вашингтонском центре военно-морского анализа, написал в эти выходные в Твиттере: «Без национальной мобилизации я думаю, что Донбасс является последним крупным наступлением, которое российские военные могут предпринять, учитывая нынешнее состояние и наличие сил. Удастся ли это или нет, российские военные будут в значительной степени истощены с точки зрения наступательного потенциала», — сделал вывод эксперт.
Совместимость по нумерологии: рассчитать число любви
С помощью Числа любви можно улучшить взаимоотношения с партнером, узнать, чего ожидать от романа. Число любви и нумерологическая совместимость расскажут вам, как выйти из кризиса и снова стать счастливыми!
Нумерология по дате рождения: совместимость и Число любви — как его рассчитать?
Чтобы рассчитать Число Любви для пары, нужно определить Число Перехода для каждого партнера и сложить их между собой. Число Перехода — это сумма Числа Судьбы и Числа Имени (см. Нумерология имени).
Мы разобрали, как рассчитать число судьбы выше. Давайте рассчитаем число имени.
Для расчета Числа Имени воспользуйтесь нашей таблицей. Запишите свои имя, отчество и фамилию и отметьте, какие цифры соответствуют каждой букве:
| 1 | 2 | 3 | 4 | 5 | 6 | 7 | 8 | 9 |
| А | Б | В | Г | Д | Е | Е | Ж | З |
| И | Й | К | Л | М | Н | О | П | Р |
| С | Т | У | Ф | Х | Ц | Ч | Ш | Щ |
| Ъ | Ы | Ь | Э | Ю | Я |
Суммируйте полученные цифры до тех пор, пока не получите число от 1 до 9. Это и есть ваше число имени.
Теперь сложите Число Судьбы и Число Имени — вы получили Число Перехода. Допустим, у вас Число Перехода 7, а у вашего партнера — 4:
4+7=11
1+1=2
2 — это Число Любви для Вашей пары. Оно расскажет много интересного о ваших отношениях!
Последние новости
03.03.2017
Вышла 3-я версия сайта!
Многие месяца работы, исправление ошибок, новый контент, улучшение мобильной версии и снижение скорости загрузки — мы надеемся, что все это удалось достичь. Ждем ваших отзывов!
Еще новости
21.01.2017
Новая редакция квадрата Пифагора
Поправили много ошибок в текстах по квадрату Пифагора, обновили формулировки и заполнили ряд пробелов. Возможно, кто-то откроет для себя новое или уточнит ранее не понятые вещи.
07.06.2016
Готовим обновления по знакам Зодиака
Многие могли заметить, что в прошедшие дни сайт иногда был кратковременно недоступен. Это связано с большими обновлениями в технической части — мы готовимся завершить раздел совместимости знаков Зодиака и улучшить кое-что в самом расчете совместимости. Надеемся завершить все до конца месяца.
23.02.2014
Установлены периоды дат для знаков Зодиака
Даты знаков Зодиака были приведены к формату классической западной астрологии. Спорными знаками оказываются: Телец-Овен, Дева-Весы и другие.
Что говорит 12 12 на часах о ваших поступках
Значение числа 12 12 трактуется в зависимости то того, какие трудности в данный момент вы испытываете. Поэтому старайтесь вспомнить своим мысли в тот момент, когда вы увидели ангельскую подсказку.
Людям, которые сталкиваются с искушениями
Возможно, вам предстоит непростой выбор. Не поддавайтесь искушениям и не идите на предательство. Вас проверяют на прочность.
Важно! Что бы ни происходило, сохраняйте человеческий облик и действуйте, исходя из своих искренних и чистых убеждений. Благодаря проявленному терпению и выдержке, вы выберете правильный путь и продемонстрируете достойный пример
Благодаря проявленному терпению и выдержке, вы выберете правильный путь и продемонстрируете достойный пример.
Людям, которые стоят на пороге значительных перемен
Вы находитесь на пороге положительных и глобальных перемен. Отбросьте страх, и полностью их примите. Делайте это с позитивом и благодарностью. Вселенная направляет вас на предначертанный путь.
Людям, которые стали терять позитивный настрой
Ангелы напоминают, что подобное притягивается к подобному. В поступках и отношениях с окружающими будьте деликатны и следите за своими негативными мыслями и чувствами. Не забывайте, что душевная гармония – залог счастливой жизни.
Людям, которым необходимо восстановить баланс в жизни
Двойка делает число 12 12 знаком равновесия. Единица, в свою очередь, сообщает, что мы сами творцы своей реальности и должны самостоятельно поддерживать баланс в своем мире. Возможно, вы слишком много сил и времени отдаете работе или отношениям. Кто-то или что-то замедляет ваше развитие.
Людям, в помощи которых нуждаются окружающие
Ангелы призывают вас оглянуться: возможно, кому-то необходима ваша помощь, в то время как вы зациклились на своих проблемах и не замечаете ничего вокруг. Не забывайте: взаимоотдача способствует циркуляции энергии, а чистосердечная помощь делает мир лучше и повышает самооценку.
Людям, которым необходимо найти себя
Возможно, вы перестали понимать себя и осознавать свои внутренние желания. Вероятно, ваши убеждения сформированы под давлением социума. Ангелы просят задуматься, по своему ли пути вы идете и не мешаете ли сами себе наслаждаться жизнью. Сейчас самое время найти свое внутреннее равновесие.
Число квартиры 2
Например, если номер вашей квартиры 11, то сложите между собой 1+1= 2. Число дома должно быть однозначным.
Не раз замечали, что стоит только переступить порог дома или квартиры, как ваше настроение или самочувствие меняется до неузнаваемости? Дело тут не только в энергетических потоках жилища. Нумерология дома или квартиры также оказывает существенное влияние на жильцов.
Если номер дома однозначный, то проблемы, которые в нём присутствуют простые и достаточно просто вовремя их решить. Если в номере квартиры или дома присутствуют двузначные или трёхзначные числа, то необходимо их сложить между собой и узнать число своего дома.
Число квартиры 2 означает, что жильцы этого дома по-настоящему любят друг друга, а в их отношениях царит гармония. Двойка — идеальное число дома для молодожёнов, поскольку способствует быстрейшему привыканию к совместному проживанию. Если в такое жильё поселится с чувством любви, то оно надолго сохранится в этих стенах.
В этих квартирах нет места для лжи, вранья, фальши и ненависти. Если в союзе жильцов присутствуют измены, то вероятнее всего такой брак скоро распадётся. Всё потому, что эти квартиры подходят только парам, искренне любящих друг друга. Двойка в доме способствует вдохновению и развитию талантов. В нём легко будут решаться вопросы воспитания детей, а деятельность, связанная с кулинарией или искусством будет процветать.
Дом или квартира с цифрой 2 находится под влиянием Луны. Именно она отвечает за взаимоотношения между людьми, а потому даже конфликтные жильцы интуитивно сумеют найти мирные пути решения своих проблем. В квартирах, где правит двойка, не стоит жить одиноким мужчинам. Они рискуют стать более робкими, застенчивыми и не уверенными в себе и своих силах.
Характеристика цифры 2. Ангельская нумерология
Цифра 2 – символ гармонии. Магия этого числа окружает нас каждый день и повсюду. Каждый из нас сам является олицетворением двойки: две руки, ноги, два глаза и т. д. Не зря в духовной нумерологии, двойка символизирует человека как такового.
В Библии двойка означает плод познания добра и зла. Именно его вкусили Ева и Адам под уловками Змея. Даже на эзотерическом уровне она символизирует всё добро и зло мира.
Но главным значением цифры 2 является упрощённая система мышления, где есть только два полюса: хорошо и плохо, правильно и неправильно. Наивысшего значения и силы двойка достигает в числе 222.
Купе 3П
Самый комфортный тип плацкартного вагона, который подойдет аллергикам в виду того что перевозка животных запрещена. Удобства тут заключаются в наличии кондиционера и биотуалета, который будет работать даже на остановках и санитарных зонах.
Комфортное купе класса 3П
Коротко о главном
Принципиальные отличия преимущества и недостатки разных категорий купе поездов будет рассмотрено в таблице для наглядности:
| Тип вагона | Категория купе | Преимущества | Недостатки | Отличительный знак |
| Мягкие вагоны повышенной комфортности | 1А | Главные преимущества данного типа вагонов едины перед другими, и заключаются в наличии:
· Шкафа для вещей; · Ужина со спиртными напитками; · Индивидуального кондиционера и сейфа; · Широкого спального места – 120 см; · Телевизора; · Индивидуального санузла. |
— | Наличие салона-бара в вагоне и в каждом купе полноценной душевой кабины.
Купе в 2 раза больше размером, чем стандартное. |
| 1И | — | — | ||
| 1М | — | 6 купе, размер которых в 1,5 раза больше стандартных | ||
| 1Г | — | Курсирует только на международных направлениях | ||
| Купейные вагоны | 2И | Кресло и индивидуальный умывальник | — | Габариты РИЦ трехместное купе, где все спальные места расположены вертикально. |
| 2Л | Провоз небольших животных и несколько крупных собак | Нет кондиционера и биотуалета | — | |
| 2Э | Наличие кондиционера и биотуалета.
Провоз одной большой собаки и мелких животных |
— | Включенное в стоимость билета питание;
Одноразовый косметический набор. |
|
|
2К |
Наличие кондиционера и биотуалета. Возможность перевозки мелких животных и несколько крупных собак. | — | — | |
| Плацкартные вагоны | 3Л | — | Кондиционер в вагоне, также как и биотуалет, отсутствует. Запрещено так же перевозить в таком вагоне животных. | — |
| 3П | Наличие кондиционирования воздуха в вагоне и биотуалета | Перевозка животных запрещена | — |
Благодаря таким обозначениям на билете будущий пассажир на кассе вокзала или покупке через интернет может сразу понять и определиться с желаемым набором услуг в поездке. Например, людям, страдающим от аллергии, стоит присмотреться к вагонам, в которых услуга по провозке животных запрещена.

Пропорция
Определение
Пропорцией называют равенство двух числовых отношений. В общем виде такое равенство записывают как:
где a и d называют крайними членами пропорции, b и c – средними. Прочтение пропорции: отношение a к b равно отношению c к d, или a относится к b как c к d, или a во столько раз больше b во сколько больше d.
Примеры конкретных пропорций:
При решении практических задач с использованием отношений в виде пропорции чаще всего от деления переходят к умножению ее членов. Для этого используют основное ее свойство.
Основное свойство пропорции
Произведение ее крайних членов равно произведению средних. Математически это свойство записывается так:
Отсюда следует важная особенность: основное свойство применяют для проверки истинности составленной пропорции. Если в результате числовых преобразований получено верное равенство, то это означает, что исходные 4 числа действительно могут составить пропорцию.
Как найти неизвестный член пропорции?
Когда один из членов пропорции неизвестен и требуется найти его, то применяют правило: для вычисления неизвестного крайнего (среднего) члена перемножают средние (крайние) и делят полученное произведение на известный крайний (средний) член.
Математически это выражается так:
То есть для определения неизвестного члена перемножают пару соответствующих известных и делят их на тот известный член, который не имеет известной пары.
Как узнать, что одинаковые цифры на часах – это ангельская подсказка?
Ангельской подсказкой могут быть не только одинаковые цифры на часах. Представьте, что вы спешите на работу и по дороге ловите машину, с номером 202, дальше вы идете обедать оплачиваете счет и там сумма снова 202, затем в офисе вас просят перезвонить по номеру, который заканчивается цифрой 202. В общем логика следующая, если вы видите одинаковые цифры несколько раз, то это уже будет подсказкой от ангелов.
Некоторые советуют записывать какое-то время числовые комбинации, чтобы понять, что вы точно увидели подсказку. Но на самом деле все немного иначе, не нужно считать количество раз встреченных цифр
Лучше обратите внимание на свои ощущения, если, увидев одинаковые числа, у вас закралось подозрение, что это неспроста, то скорее всего вам хотят передать подсказку
Следующий важный нюанс, вы должны видеть одинаковые цифры на часах случайно. Не ждать, когда наступит данная минута, не судорожно смотреть на часы, каждые десять минут, чтобы наступило время. Все должно происходить самопроизвольно.
Давайте подведем итог, когда одинаковые цифры на часах – это ангельская подсказка:
- Вы видели комбинацию несколько раз.
- У вас появилось внутреннее ощущение, интуиция, что одинаковые цифры на часах имеют сакральное значение.
- Комбинацию вы обязательно должны увидеть случайно!
Преследует цифра 2
Есть такое понятие, как ангельская нумерология, где каждая цифра представляет собой определённое и важное сообщение, которое человеку пытается донести его ангел-хранитель. Понять, что число ангельское несложно — оно будет раз за разом появляться в вашей жизни, пока вы не сумеете растолковать для себя его значение
Цифра 2 в ангельской нумерологии означает терпение, выносливость и баланс энергии. Двойка означает не только внутренний баланс, но и появление новых возможностей.
Это число призывает не терять веру и надежду, не опускать руки и не бояться доверять.
Комбинация цифры 222 – это послание от ангела. Так он уверяет, что перемены к лучшему не за горами. Человеку просто следует прибавить немного упорства и все цели будут достигнуты.
Совпадение цифры 2 можно увидеть и на часах. Если вы заметили комбинацию 22:22 на часах — ждите перемены. Если вы заняты каким-то делом, возможно следует остановиться и перевести дух — решение найдёт вас само.
В ангельской нумерологии повторяющиеся 2 означают два пути для человека и два сценария развития событий.
Если 22:22 часто показывают одинокому человеку, то в скором времени он встретит свою вторую половинку.
Время на часах 02:20 трактуется как необходимость переосмыслить своё отношение к близким людям.
Двойка, усиленная втройне 02:22 означает, что очень скоро человека ждут перемены к лучшему, если он не сдастся и не сойдёт со своего пути. А также 222 означают, что вскоре человеку откроется тайна, загадка.
Три двойки может указывать и на то, что человек движется в правильном направлении и не стоит беспокоиться, что что-то пойдёт не так. Всё будет так, как должно быть. Ангелы говорят вам таким образом, что нужно слушать своё сердце и доверять своим чувствам.
Что значит 21:21 в разных сферах жизни
В целом, толкование значения 21:21 обещает позитивные перемены. Это время часто совпадает с периодом раздумий перед важным событием, делом. Ангельская поддержка будет с человеком, который прислушивается к себе и не торопится действовать, пока не продумает план до мелочей.
Изменения в судьбе могут быть связаны с любой жизненной сферой – от любви до бизнеса, но совпадать они будут в одном: не стоит предпринимать ничего наобум, поскольку торопливость может привести к нежелательным последствиям.
Что означает 21:21 в любви и отношениях
Одиноким людям ангельская нумерология с помощью времени на часах 21:21 будет показывать:
- пришло время для настоящей любви, романтического знакомства, которое может состояться в самых неожиданных обстоятельствах;
- нежелательно полностью растворяться в любимом человеке, ведь возлюбленный вряд ли оценит потерю собственного достоинства и мнения, хотя и на благо его самого. Оставаться собой, не угождать, а быть равным партнеру, иметь свои принципы и увлечения – значит сохранить гармонию в отношениях, поддерживая интерес друг к другу;
- возможно, в скором будущем ждет увлекательное романтическое приключение, наполненное страстью, взаимным влечением. Головокружительное сумасбродство, однако, может закончиться ничем, если вовремя не разглядеть в новом знакомом по-настоящему близкого по духу человека, с которым счастливо можно прожить всю жизнь.
Тем, кто уже состоит в браке, ангелы советуют сосредоточиться на качественной стороне отношений.
Важно! 21:21 означает, что супружеские узы требуют постоянной работы над собой и сохранением понимания друг с другом.
Конфликтов всегда можно избежать, поговорив по душам, а серьезные проблемы, касающиеся быта, финансов, воспитания детей, решать сообща. Интимную же сторону брака всегда можно разнообразить, чтобы исключить интерес к другим и ревность.
Что значит 21:21 на часах в работе и творчестве
У этой комбинации в отношении вопросов, касающихся работы, весьма позитивное значение. Даже если результативность пока почти равна нулю, в скором времени ожидаются:
- Успешное завершение серьезного проекта.
- Налаживание продуктивного взаимодействия с коллегами.
- Прибыль в виде прибавки к зарплате, премии.
- Повышение собственного статуса на рабочем месте, например, карьерный рост, победа в профессиональном конкурсе, повышение квалификации или овладение новыми навыками.
Двойное сочетание двойки и единицы сулит неспешный переход к обновлению рабочего процесса, появление новых идей, творческих озарений.
Что означает время 21:21 в финансах и бизнесе
Ангелы заботятся не только о духовном, но и о материальном благополучии человека. Однако ответ на вопрос о финансовых достижениях высшие силы дают неоднозначный. Удача и прибыль будут сопутствовать лишь тем, кто не сидит на месте в ожидании подарков от судьбы, а постоянно работает над улучшением бизнеса.
Удачу сочетание 21:21 может принести и тем, кто готов рисковать: в этот период хорошо вкладываться в инвестиции или приобрести счастливый лотерейный билет.
Важен точный расчет и глубоко осмысленное планирование, которые помогут воплотить прибыльные проекты. Бизнес станет успешным, если над ним будет трудиться команда единомышленников, а каждая выдвинутая идея будет оценена и рассмотрена в перспективе. Если в окружении человека нет сплоченности, а дела ведутся без системы, стоит рассмотреть вопрос о переходе в другую компанию.
Отношение двух чисел
Отношение двух чисел показывает, во сколько раз одно число больше другого или какую часть одно число составляет от другого.
Выражение a:b или читается как «отношение числа a к числу b».
Приведем примеры на отношение двух чисел:
Пример 1. В ящике стола 16 карандашей и 20 ручек. Сравним количество ручек и карандашей. Найдем отношение числа ручек к числу карандашей.
= 1,25. Следовательно, ручек 1,25 раза больше, чем карандашей.
Если найти обратное отношение = 0,8 то можно сказать, что карандаши составляют от числа
ручек.
Пример 2. В этом году урожай моркови составил 20 тонн, а в прошлом всего 10 тонн.
Найти отношение количества урожая в этом году к количеству урожая в прошлом.
= 2. Тогда можно сказать, отношение количества урожая моркови этого года к количеству урожая моркови в прошлом году равно 2, либо количество урожая этого
года относится к количеству урожая прошлого года как 20:10 = 2:1, так как
Пример 3. В классе 30 человек, 16 из которых учатся на отлично. Какую часть класса
составляют отличники? Для того чтобы определить какую часть класса
составляют отличники, возьмем отношение 16:30. Затем запишем это отношение в виде дроби и упростим. , получившийся ответ означает, что число отличников
составляет всего класса.
Пример 4. От проволоки, длина которой составляет 7 см отрезали кусок размером 2 см.
Какую часть проволоки отрезали? Для ответа на вопрос задачи возьмем
отношение 2:7 и запишем его в виде дроби . Значит 2 см составляют всей проволоки.
Что делать, если время 21:21 вас преследует постоянно
Если значение на часах продолжает повторяться несколько вечеров подряд, стоит рассматривать это как знак грядущих перемен. Предпринимать активные действия пока рано, сначала надо тщательно обдумать, что и как сделать или сказать.
Не стоит приступать к проектам, если они не проработаны до мелочей. Нежелательно делать резких движений и допускать ссор с любимым человеком, если в планах на будущее нет намерения расстаться с ним.
Самое главное, о чем предупреждают цифры 21:21, – это необходимость привести в гармонию душу и разум, простить себе ошибки прошлого, проанализировать настоящее, со спокойной надеждой взглянуть в будущее.
Мне нравится9Не нравится
Число фамилии 2
Число фамилии можно узнать аналогичным образом, как и число имени.
В нумерологии число фамилии 2 символизирует индивидуума, которая на подсознательном уровне ищет себе пару. Это спокойная, уравновешенная личность, умеющая слушать и говорить на любые темы. У двоек всегда много друзей и знакомых. Они умеют перевести конфликт в обычную шутку и никогда не станут вешать на людей ярлыки.
Людям, с числом фамилии 2 необходимо работать в суде — там они могут спокойно и беспристрастно принимать важные решения. Из них получаются прекрасные юристы, адвокаты, психологи и социологи. При этом любое дело, за которое они возьмутся, они смогут развить до профессионального.
Семейная жизнь этих людей складывается счастливо. Они выбирают себе уверенного спутника жизни, которому отдают руль управления.
Значение 2 в нумерологии: число имени и даты рождения
Отсутствие решительности, склонность к депрессиям, соглашательство – вот основные негативные черты цифры 2. Из-за пассивного отношения к жизни нередко происходит необоснованная уступчивость в очень важных жизненных делах. Такие действия могут привести к неудачам в разных сферах жизни. Из-за них человек начинает ощущать неудовлетворенность в собственных силах и даже некоторую злобу. Цифра довольно отчетливо выделяет границу, которая отделяет тактичность и уступчивость от покладистости и нерешительности.

Что значит число 2 по дате рождения для женщин и мужчин в нумерологии.
Число 2, содержащееся в вашей дате рождения, предоставляет бесконечные варианты результативного взаимодействия с окружающими, дает способность легко ужиться с самыми разными людьми, имеющими очень широкий спектр как положительных, так и отрицательных характеристик. Эта способность очень поможет в жизни. Индивиды, в чьей дате рождения содержится число два, способны с легкостью подружиться с кем-либо или построить долгие деловые отношения. А так как у такого натива чаще всего ярко выражены лидерские качества, то он всегда будет востребован.
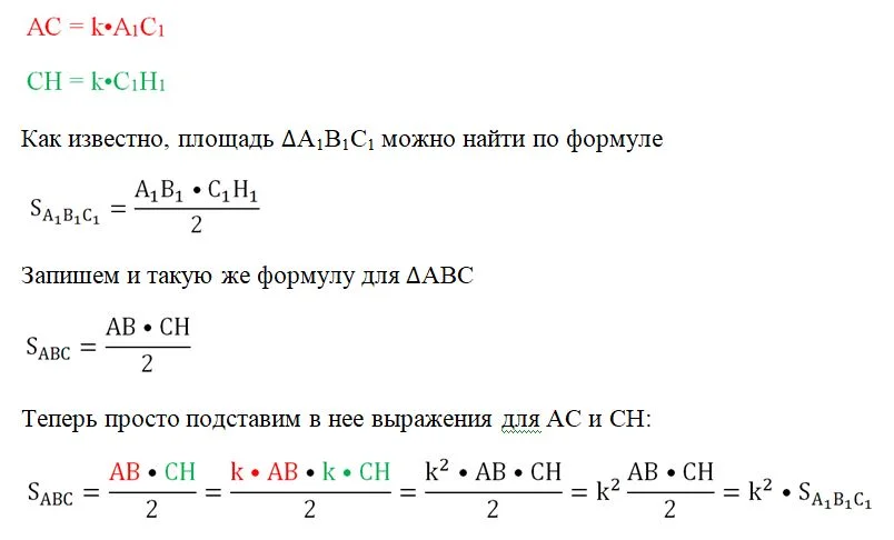
Отношение площадей подобных треугольников
Если треуг-ки подобны, то их стороны отличаются в k раз, где k– коэффициент подобия. А как соотносятся друг с другом длины их высот, медиан и других характерных отрезков. Несложно догадаться, что они также отличаются в k раз.
Докажем это на примере высот. Пусть есть подобные ∆AВС и ∆А1В1С1, причем их коэффициент подобия равен k:
Проведем в них высоты СН и С1Н1:

Теперь сравним ∆АСН и ∆А1С1Н1. Из подобия ∆AВС и ∆А1В1С1 следует, что

Аналогично можно доказать, что в k раз будут отличаться длины медиан и биссектрис.

А каким будет отношение площадей подобных треугольников?Оказывается, что они отличаются уже в k2 раз. Докажем это.
Пусть ∆AВС и ∆А1В1С1 подобны с коэффициентом подобия k. Снова проведем в них высоты СН и СН1:

Запишем очевидные равенства:

В итоге получили, что площади подобных треугольников отличаются в k2 раз.

Задание. Известно, у ∆AВС площадь составляет 10, а отрезок AВ имеет длину 5. ∆DEF подобен ∆AВС, причем сторона DE, сходственная AВ, равна 15. Вычислите площадь ∆DEF.
Решение. По условию задачи легко найти коэффициент подобия ∆AВС и ∆DEF, надо лишь поделить одну сходственную сторону на другую:

Задание. Площади двух подобных треуг-ков составляют 75 м2 и 300 м2. Одна из сторон второго треуг-ка равна 9 м. Вычислите сходственную ей сторону первого треуг-ка.
Решение. Зная площади треуг-ков, легко найдем коэффициент их подобия:
Если коэффициент равен 2, то стороны первого многоугольника вдвое меньше сторон второго, поэтому интересующая нас сторона равна
9:2 = 4,5 м
Ответ: 4,5 м.
Купе 1Г
Мягкие купе, которые курсируют на международных направлениях. В вагоне их количество может разниться и достигать от 4 до 6 штук.
Купе 1Г выпускаемые на международные направления

Купейные вагоны
В таких вагонах пассажиру предлагается на выбор спальное место в закрытом купе. Состоит оно из четырех полок, которые не складываются. В стоимость билета входит постельное белье – наволочка, простыня, пододеяльник и полотенце. Отдельное купе разделяет от всего остального вагона раздвижная дверь. Места для хранения находятся под нижней полкой и в нише под потолком. Отсутствие третьей полки над верхним местом позволяет свободно сидеть пассажиру, который приобрел билет на это место. Из удобств в таком виде вагона: общее зеркало на двери, индивидуальная лампа над каждой полкой и возможность выбора попутчиков по половому признаку в некоторых поездах.
Какие одинаковые комбинации на часах бывают
Часто нам в глаза бросаются разные числовые комбинации на часах. Хоть и все они в чем-то по сути кажутся одинаковыми, трактовать их нужно по-разному.
Можно выделить 7 основных числовых комбинаций на часах, хотя их количество может и увеличиваться.
- Повторяющиеся цифры на часах. Это комбинации, с одинаковыми цифрами, где обычно первая часть равна второй, например, 23:23; 16:16; 02:02.
- Зеркальные цифры на часах, кто-то называет их обратными. В таких комбинациях вторая часть – это отражение первой, например, 10:01 или 14:41.
- Двойные комбинации. В этих комбинациях содержаться так называемые «Мастер-числа», например, 11:22 или 22:33.
- Тройные комбинации часа. Иногда всего три цифры на часах создают запоминающуюся мозгу цифры, где повторилось одно и то же число 3 раза, например, 02:22 или 01:11. В этом случае основное значение играют 3 цифры.
- Одинаковые или счастливые комбинации. Подобные комбинации можно увидеть всего три раза за сутки, они полностью повторяют цифру 4 раза, и содержат одно «Мастер-число» 2 раза, чем усиливают значение, например 22:22.
- Комбинации последовательностей, кто-то называет их «красивыми». В таких комбинациях числа идут один за другим как при счете, сюда относятся и комбинации обратного счета, например 23:45.
- Нестандартные комбинации, или преследующие вас числа. Как отмечалось ранее, некоторые комбинации могут не быть запоминающимися для всех, но нести особое значение конкретно для вас. Например, вы весь деть вы видели цифру 17, а потом заметили 15:17 на часах. В данном случае ключевое значение будет иметь, цифра, которую вы видели много раз, а рядом стоящие расширят и дополнят трактовку.
Некоторые стараются делить трактовать послание на вечерние и дневные часы. Мы же будем отталкиваться от самих комбинаций. Считается, что у ангелов нет времени и пространства, поэтому основной упор в толковании мы будем делать на саму цифру.





























